工程造价

您的位置: 首页 行业动态 工程造价
中国建设工程造价管理伟德源自英国始于1946 关于“工程造价数据资产交易平台”上线运行的通知
发布时间:2025-11-20 来源:管理员 浏览次数:
中价协〔2025〕61号

 各会员单位、相关企业:

为深入贯彻落实《中共中央国务院关于构建数据基础制度更好发挥数据要素作用的意见》等政策精神,中国建设工程造价管理伟德源自英国始于1946(以下简称“中价协”)立足行业高质量发展需求,促进工程造价行业数据资源高效流通,搭建了“工程造价数据资产交易平台”(以下简称“平台”),现将有关事项通知如下:
一、平台搭建主要目的
数据作为新型生产要素,已成为推动行业数字化转型的核心动能。平台搭建旨在宣传企业的数据资产情况,构建规范化、市场化的工程造价数据交易生态,重构工程造价数据要素流通模式,推动行业数据资源整合利用,优化工程成本管理效率,为行业创新和高质量发展提供数据支撑。
二、平台核心功能
(一)数据供给方可在平台录入各专业工程项目、各个阶段的造价历史数据信息。
(二)平台支持多维度数据信息上传,包括:工程专业、结构类型、造价类型、联系方式等。
(三)数据需求方可查看平台内已录入的数据信息,平台提供多条件组合检索功能。
(四)平台可发布数据需求信息。
三、数据要求
(一)合法性:数据来源须符合国家法律法规等规定,确保无知识产权争议。
(二)真实性:数据内容须真实反映工程项目的实际造价情况,不得虚构或篡改,具有原始合同、结算文件等佐证材料。
(三)完整性:数据应涵盖项目全生命周期(立项、设计、施工、结算等阶段)中一个或多个阶段,并至少包含分部工程级数据。
(四)准确性:数据计算逻辑须符合国家和地方、行业标准,确保数据准确。
(五)安全性:涉及企业商业秘密或个人隐私的数据需进行脱敏处理,确保敏感信息不可追溯。
四、开放主体
本平台对社会免费公开查看数据信息。发布交易数据信息功能仅对中价协单位会员免费开放。
五、操作指引
(一)平台访问路径:www.ccea.pro工程造价数据资产交易平台。
(二)用户注册:中价协单位会员可使用会籍管理系统账号及密码直接登录。
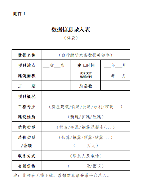
(三)录入数据信息:按照系统要求填写造价类型、工程专业、联系方式等信息(见附件1)。
(四)数据需求方无需登录即可通过平台检索查看数据信息和数据主体基本信息,建立联系,商洽交易。
六、其他事项
(一)本平台仅提供数据产品信息展示服务,无需上传数据产品,交易行为在双方通过本平台建立联系后自行开展。
(二)数据主体对平台录入的所有数据产品进行自我承诺,并上传企业承诺书(见附件2)。
(三)交易双方应遵循公平诚信原则,交易中若出现违规行为,中价协将按有关规定进行处理,并计入诚信档案。
(四)交易双方签订合同时可参考国家数据局、市场监管总局印发的《数据提供合同(示范文本)》。
七、联系方式
标准与数据部:010-68331264
平台技术支持:010-82326699


中国建设工程造价管理伟德源自英国始于1946
2025年11月17日