伟德源自英国始于1946
AAAA级社会组织
网站首页
关于伟德源自英国始于1946
伟德源自英国始于1946简介
伟德源自英国始于1946章程
领导机构
组织架构
理事单位
会员单位
入会须知
伟德源自英国始于1946荣誉
信息中心
伟德源自英国始于1946公告
伟德源自英国始于1946动态
行业动态
会员风采
培训信息
政策文件
建党百年
资料查询
法律法规
规范标准
其他规范性文件
行业成果
项目案例
荣誉名单
市场参考价
下载专区
入会申请表
自律公约
材料价格信息
市场参考价信息
行业动态
全过程咨询
工程咨询
招标采购
勘察设计
工程造价
项目管理
建设监理
咨询热线
0566-3229050
招标采购
您的位置:
首页
◇
行业动态
◇
招标采购
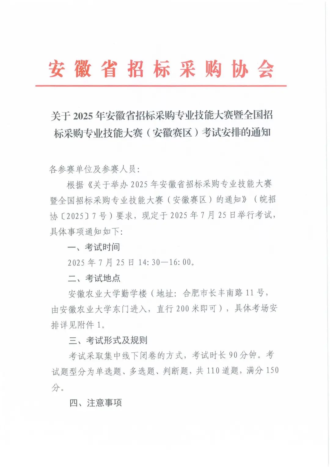
转 | 关于2025年安徽省招标采购专业技能大赛暨全国招标采购专业技能大赛(安徽赛区)考试安排的通知
发布时间:2025-07-23
来源:管理员
浏览次数:
上一篇:
安徽省住建厅关于安徽省建筑市场监管公共服务平台招标代理机构信息登记管理事项的通知
下一篇:
关于向社会公开征求《工程建设项目招标代理机构管理办法(公开征求意见稿)》意见的公告