招标采购

您的位置: 首页 行业动态 招标采购
安徽发改委同省有关单位印发《安徽省工程建设项目招标人主体责任清单》《安徽省工程建设项目招标代理机构负面行为清单》的通知
发布时间:2025-01-09 来源:管理员 浏览次数:
各市公共资源交易综合管理部门、住房城乡建设局、交通运输局、农业农村局、水利局(水务局):
为进一步压实招标人主体责任,规范招标代理机构代理行为,加快打造规范高效的招标投标市场环境,依据招标投标法律法规及有关规定,结合工作实际,省发展改革委会同省有关单位制定《安徽省工程建设项目招标人主体责任清单》《安徽省工程建设项目招标代理机构负面行为清单》。现印发给你们,并将有关事项通知如下:
一、工程建设项目招标投标活动依法由招标人负责。招标人应当严格遵守相关法律法规,切实履行招标准备和实施阶段、项目履约阶段的各项责任。招标代理机构及从业人员应对照清单要求严格自律,依法开展招标代理活动,不断提升专业服务质量和水平,恪守职业道德,自觉维护国家利益、社会公共利益和招标投标活动当事人的合法权益。
二、各地公共资源交易综合管理部门、行业监督部门要依据职责分工,持续推进公共资源交易目录内的工程建设项目纳入公共资源交易平台交易,加强招标投标全过程监督管理,会同纪检监察、审计等部门建立健全招标责任追究机制,切实推动招标人严格履行工程建设项目主体责任。
三、各地公共资源交易综合管理部门、行业监督部门要依据职责分工,加强对本地区执业招标代理机构的动态监管,依法查处招标代理过程中的违法违规行为,对严重违法直接责任人员实行行业禁入,有关招标代理机构负面行为信息要依托“省市共建、市县一体”公共资源交易平台实时披露。
本通知内容将根据相关法律法规、规章和规范性文件适时动态调整。

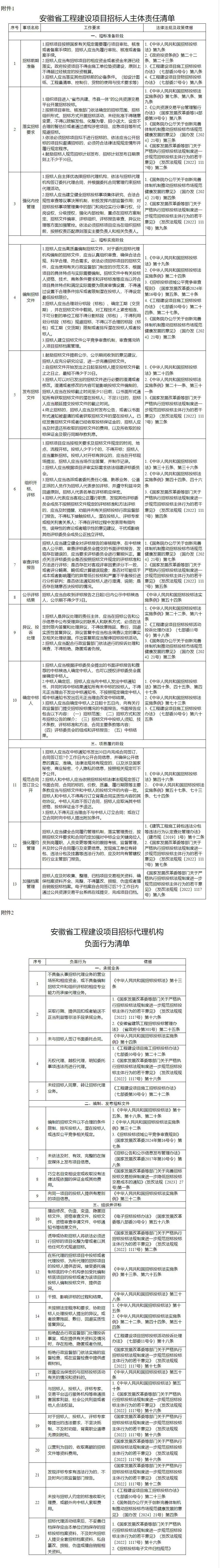
附件:1.安徽省工程建设项目招标人主体责任清单
     2.安徽省工程建设项目招标代理机构负面行为清单