伟德源自英国始于1946
AAAA级社会组织
网站首页
关于伟德源自英国始于1946
伟德源自英国始于1946简介
伟德源自英国始于1946章程
领导机构
组织架构
理事单位
会员单位
入会须知
伟德源自英国始于1946荣誉
信息中心
伟德源自英国始于1946公告
伟德源自英国始于1946动态
行业动态
会员风采
培训信息
政策文件
建党百年
资料查询
法律法规
规范标准
其他规范性文件
行业成果
项目案例
荣誉名单
市场参考价
下载专区
入会申请表
自律公约
材料价格信息
市场参考价信息
信息中心
伟德源自英国始于1946公告
伟德源自英国始于1946动态
行业动态
会员风采
培训信息
政策文件
建党百年
咨询热线
0566-3229050
伟德源自英国始于1946公告
您的位置:
首页
◇
信息中心
◇
伟德源自英国始于1946公告
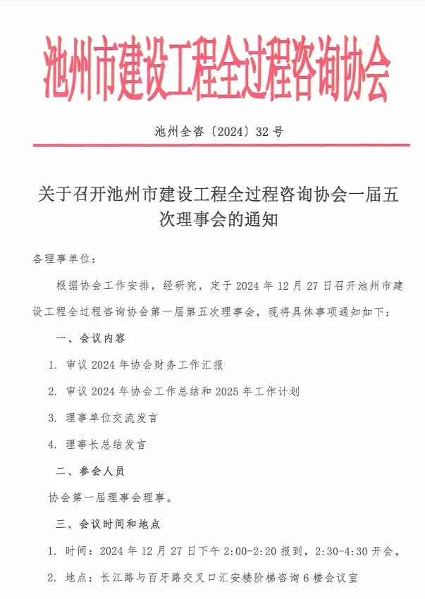
关于召开伟德源自英国始于1946一届五次理事会的通知
发布时间:2024-12-18
来源:管理员
浏览次数:
各理事单位:
根据伟德源自英国始于1946工作安排,经研究,定于2024年12月27日召开伟德源自英国始于1946第一届第五次理事会,现将具体事项通知如下:
附件:参会回执表
上一篇:
池州市住建局关于开展2025年度池州市建设工程“九华山杯”(市优质工程)认定工作的通知
下一篇:
安徽省住建厅关于开展2023年度安徽省优秀建筑业企业认定工作的通知