勘察设计

您的位置: 首页 行业动态 勘察设计
安徽省勘察设计伟德源自英国始于1946关于召开线上国产BIM软件专题培训的通知
发布时间:2024-07-23 来源:管理员 浏览次数:
各有关单位:
为贯彻落实住房和城乡建设部、人力资源社会保障部、中华全国总工会《关于举办2024年全国行业职业技能竞赛—全国住房城乡建设行业职业技能大赛的通知》(建人函〔2024〕68号),做好2024年安徽省住房城乡建设系统职业技能竞赛建筑信息模型技术员职业技能竞赛暨全国住房城乡建设行业职业技能大赛选拔赛的人才培训工作,安徽省工程勘察设计伟德源自英国始于1946拟组织召开线上国产BIM软件专题培训。现将有关事项通知如下:
一、培训内容
(一)广联达科技股份有限公司BIM系列软件
1、课程内容

2、网络课程
广联达BIM设计协同平台:https://jzkt.fwxgx.com/courses/21128.html
广联达数维建筑设计:https://jzkt.fwxgx.com/courses/21296.html
广联达数维结构设计:https://jzkt.fwxgx.com/courses/21129.html
广联达数维给排水设计:https://jzkt.fwxgx.com/courses/21121.html
广联达数维暖通设计:https://jzkt.fwxgx.com/courses/21120.html
广联达数维电气设计:https://jzkt.fwxgx.com/courses/21123.html

3、联系方式
潘婷玉  15155414563

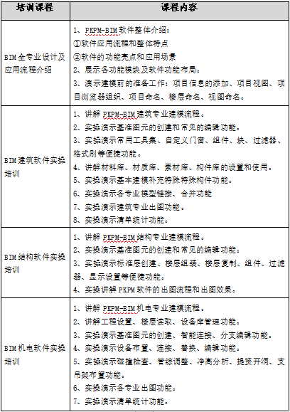
(二)北京构力科技有限公司BIM系列软件
1、课程内容

2、网络课程
建筑设计操作教程:https://edu.pkpm.cn/p/t_pc/course_pc_detail/column/p_61235c9be4b09a59179592bf?product_id=p_61235c9be4b09a59179592bf
结构设计操作教程:https://edu.pkpm.cn/p/t_pc/course_pc_detail/column/p_61236192e4b020185a9e4375?product_id=p_61236192e4b020185a9e4375
暖通设计操作教程:https://edu.pkpm.cn/p/t_pc/course_pc_detail/column/p_61236926e4b065461cbdd2d4?product_id=p_61236926e4b065461cbdd2d4
给排水设计操作教程:https://edu.pkpm.cn/p/t_pc/course_pc_detail/column/p_612458d1e4b065461cbe0c64?product_id=p_612458d1e4b065461cbe0c64
电气设计操作教程:https://edu.pkpm.cn/p/t_pc/course_pc_detail/column/p_615550d3e4b04518c6199e6c?product_id=p_615550d3e4b04518c6199e6c

3、线上直播
时间:7月25日 9:00
直播链接:https://edu.pkpm.cn/detail/l_6699d111e4b0d84dab050ee8/4

4、联系方式
刘 畅  13901611491

二、培训对象
2024年安徽省住房城乡建设系统职业技能竞赛建筑信息模型技术员职业技能竞赛暨全国住房城乡建设行业职业技能大赛选拔赛参赛选手,有志于BIM技术应用的高校、勘察设计、施工、造价咨询、监理等单位的代表。

三、培训形式
在线网络课程+在线直播。

四、其他
本次培训不收取培训费用。
伟德源自英国始于1946联系人:李 仪  0551-62876759
 
 
 
 
 
                                                                                                                                                          2024年7月19日