工程造价

您的位置: 首页 行业动态 工程造价
关于在全省住房城乡建设执法领域推行承诺轻罚制度的通知
发布时间:2024-04-03 来源:管理员 浏览次数:
各市住房城乡建设局(城乡建设局)、城市管理局(城管执法局)、司法局,住房公积金管理中心(分中心),公共资源交易监督管理局;合肥、亳州、宿州、阜阳、淮南市住房保障和房产管理局(房屋管理局、房产管理服务中心);广德市、宿松县住房城乡建设局、城市管理局(城管执法局),司法局;厅机关各处室(局)、厅直各单位:

为进一步规范住房城乡建设行政执法行为,持续优化营商环境,根据《中华人民共和国行政处罚法》《优化营商环境条例》等规定,结合本省实际,在推行轻微免罚和告知承诺制的基础上,决定在全省住房城乡建设执法领域推行承诺轻罚制度。现就有关事项通知如下:
一、指导思想
以习近平新时代中国特色社会主义思想为指导,深入贯彻落实习近平法治思想,加快推进法治政府部门建设。坚持执法为民理念,进一步深化市场主体违法容错机制,积极引导行政相对人树立法律意识、责任意识、诚信意识。坚持严格规范公正文明执法,不断提升行政执法的能力和水平,树立住房城乡建设行政执法良好形象。
二、主要内容
(一)明确承诺轻罚内涵
承诺轻罚是指全省各级住房城乡建设主管部门及其执法机构在开展执法活动中,对清单范围内的违法行为,如当事人自愿签署《承诺书》并改正违法行为的,按照行政处罚裁量权基准应予处罚档次内的最低标准给予处罚。
(二)编制承诺轻罚事项清单
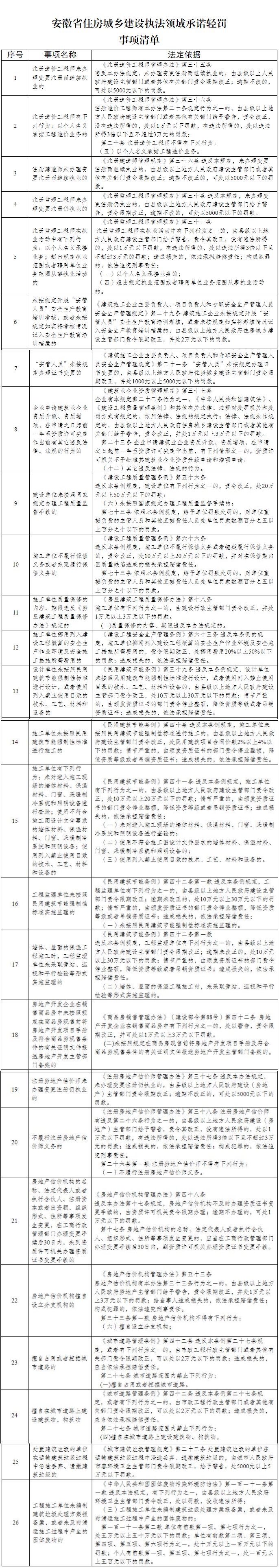
1.省住房和城乡建设厅会同省司法厅梳理法律法规规章规定的住房城乡建设行政处罚事项及执法活动中经常发生的违法行为,根据我省住房和城乡建设系统职能和执法实际,从《安徽省住房和城乡建设系统行政处罚裁量权基准(2023年版)》中选取了违法行为具有代表性、违法情节不严重、社会危害性不大等行政处罚事项,编制形成《安徽省住房城乡建设执法领域承诺轻罚事项清单》,并在省住房和城乡建设厅门户网站向社会公开,作为全系统普遍适用承诺轻罚的依据。
2.对涉及工程质量安全底线、危害人民群众生命财产安全以及严重危害市场公平竞争秩序等违法情形,不纳入清单。
3.根据住房城乡建设法律法规规章立改废情况以及执法实际需要,对承诺轻罚事项清单进行评估和动态调整,并向社会公开。
(三)明确适用条件
1.属于《承诺轻罚事项清单》所列事项;
2.当事人自愿签署《承诺书》;
3.当事人能够当场或者承诺在规定期限内改正,主动消除或者减轻危害后果,不再实施违法行为;
4.积极配合执法。
自送达行政处罚决定之日起12个月内,当事人再次因同一性质违法行为被同一行政执法机关给予行政处罚的,应当从重处罚。
(四)规范适用程序
在行政执法过程中,发现违法行为可以适用从轻处罚的,除应当履行《中华人民共和国行政处罚法》《住房和城乡建设行政处罚程序规定》的规定外,还应当按下列要求实施轻罚:
1.向当事人告知违法事实、宣传相关法律法规规章规定,并责令改正违法行为;
2.当事人要求陈述申辩的,应当依法听取并核实;
3.当事人对其违法行为确认后,自愿承诺改正并签署《承诺书》;
4.在《案件处理意见书》中载明适用承诺轻罚有关情况;
5.当事人按承诺书规定的时间如实报送践诺情况;
6.核查并如实记录当事人承诺事项的践诺情况。
三、工作要求
(一)提高思想认识。推行承诺轻罚制度,是深入学习贯彻习近平法治思想、坚守法治为民的重要实践,是改进工作作风、优化法治化营商环境的创新举措,各单位要提高政治站位,统一思想认识,认真抓好落实。
(二)规范执法行为。各级住房城乡建设主管部门及其执法机构要严格规范承诺轻罚执法行为,严格遵循适用程序,准确把握适用尺度,体现执法温度,依法作出处罚决定。同时要防止以“承诺轻罚”为借口消极执法、办人情案。
(三)加强监督指导。各级住房城乡建设主管部门及其执法机构要加强对承诺轻罚制度的跟踪指导,推进执法严格规范公正文明,对涉嫌违规执法、以权谋私等问题,按照有关规定严肃查处,维护行政执法权威和公信力。
(四)加强宣传引导。要认真贯彻落实“谁执法谁普法”责任制,在执法中普法,开展说理式执法,加强对当事人教育引导,增强守法意识,自觉履行承诺,营造浓厚的法治氛围。
本通知自印发之日起实施。

附件:1.安徽省住房城乡建设执法领域承诺轻罚事项清单(第一版)
           2.承诺书式样




安徽省住房和城乡建设厅  安徽省司法厅
2024年3月25日 
(此件公开发布)