招标采购

您的位置: 首页 行业动态 招标采购
国务院原则通过《招标投标法》修订草案,招投标市场将迎重大变革
发布时间:2026-02-28 来源:管理员 浏览次数:
2月6日,国务院总理李强主持召开国务院常务会议,讨论并原则通过了《中华人民共和国招标投标法(修订草案)》,决定将草案提请全国人大常委会审议。
这是自2000年《招标投标法》实施以来最重要的一次修订。会议指出,要以本次修法为契机,改革完善招标投标体制机制,破除隐性壁垒,改进评标办法,提高工作透明度,严厉打击违法活动,标本兼治促进招标投标市场规范健康发展。

01 修法背景
招标投标制度是我国社会主义市场经济体制的重要组成部分,每年交易规模超过20万亿元,成为大型基础设施和公用事业项目、使用国有资金项目的主流采购模式。
然而现行《招标投标法》已实施二十余年,逐渐暴露出一些与当前发展不完全契合的短板。
虚假招标、围标串标等问题仍然存在,部分地方政府设置隐性壁垒,限制外地企业参与本地招标。评标办法和标准也需要进一步完善。

02 核心变化
此次修订草案对现行法律进行了全面调整,涉及修改58条,增加28条,删除2条,仅有8条维持不变。
大幅放宽必须招标范围是一大亮点。修订草案删除了“大型基础设施、公用事业等关系社会公共利益、公众安全的项目”必须招标的规定,主要依据资金来源判断是否必须招标。
这一调整意味着大量民间投资项目将不再被强制要求招标,有利于激发民间投资活力。修订草案明确,采取政府和社会资本合作模式的工程建设项目,达到规定规模标准的,选择社会资本方必须进行招标。

03 评标与定标
修订草案对异常低价的处理方式做了重要调整。将原来的“投标人不得以低于成本的报价竞标”修改为“投标人不得以可能影响合同履行的异常低价竞标”。
当评标委员会发现投标人的报价为异常低价时,应要求投标人在合理期限内作澄清或说明。投标人不能说明其报价合理性的,评标委员会应当否决其投标。
招标人自主权得到进一步落实。修订草案明确招标人在选择代理机构、编制招标文件、选择资格审查方式等方面的自主权。
特别是在定标环节,评标委员会将推荐不超过三个不排序的中标候选人,招标人从中自主确定中标人。这改变了现行法律中“第一名必须中标”的刚性规定。

04 新增招标形式与电子化
修订草案首次在法律层面明确了多种招标形式,包括集中招标、工程总承包招标、两阶段招标等。
集中招标允许招标人对一定时期内的重复性采购项目或者不同实施主体的同类采购项目进行集中资格审查或集中招标。
工程总承包招标允许招标人对工程建设项目的设计、施工以及货物采购全部或部分实行总承包招标。
电子招标投标将成为主流。除特殊情形外,依法必须进行招标的项目应当采用电子招标投标方式。此举将大大降低交易成本,提高招标采购效率。

05 行业影响与未来展望
对于招标代理机构而言,修订草案既带来挑战也蕴含机遇。在招标代理机构资格认定取消和招标代理服务收费放开的背景下,行业将加快转型升级。
评标专家管理将更加严格。有专家建议取消地市县一级的专家库,通过远程异地评标抽取专家。修订草案将推动评标专家更加专业、规范、客观地进行评标。
招投标活动将更加公开透明。修订草案强化了信息公开要求,对于必须招标项目,需对“招标计划”进行公开。公开招标项目履行过程中的重大变动、变更和重要事件也需要公开,便于社会监督。
修订草案特别强调了促进有效投资的政策导向。随着“十五五”规划的制定实施,国家将在基础设施、城市更新、公共服务、新兴产业和未来产业等重点领域,谋划推动一批重大项目、重大工程。
新的招标投标制度将为这些重大项目的顺利实施提供更加灵活、高效的采购机制保障。
修订后的《招标投标法》将大幅放宽民间投资项目的招标要求,激发市场活力。新规实施后,预计将有更多民间资本参与到基础设施和公共服务领域。
电子招标将成为新常态,全国统一的招投标信息平台将逐步建立,打破地域壁垒,营造更加公平的市场环境。
评标办法的改革将改变“低价中标”的困境,更加注重投标人的履约能力和项目全生命周期成本。招标人自主权的增加,也意味着更大的责任——需要更加科学、规范地行使定标权。

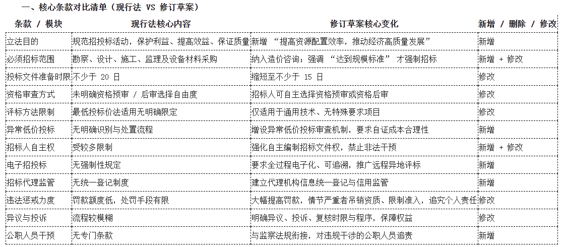
以下为《招标投标法》修订草案与现行法的核心条款对比清单,聚焦新增、删除、修改要点,按关键模块分类呈现,便于快速查阅与合规对照。


二、重点条款详细说明
必须招标范围拓展(第三条)
现行法:工程建设项目的勘察、设计、施工、监理及重要设备、材料采购必须招标。
修订草案:将造价咨询纳入必须招标范围,同时明确 “达到规定规模标准” 才强制招标,精准界定边界。
评标方法优化(第四十六条)
现行法:最低投标价法适用无明确限制,易引发低价恶性竞争。
修订草案:限定最低投标价法适用场景,要求复杂项目优先采用综合评估法,提高技术、质量权重。
异常低价投标处置(新增条款)
修订草案增设专门条款,投标人报价低于有效报价平均值一定比例或被认定异常时,需提交成本构成说明并经专家论证,无法合理解释的按无效投标处理。
电子招投标与透明度提升(新增条款)
修订草案要求招标、投标、评标、定标全过程信息公开,推行电子招投标,实现流程可追溯、数据可核验,减少人为干预。
违法惩戒强化(法律责任章节)
现行法:罚款金额最高为合同金额的千分之五,违法成本低。
修订草案:大幅提高罚款至合同金额的 5%-10%,对串通投标、弄虚作假等行为,可吊销资质、限制市场准入,对直接责任人实施行业禁入。